栉风沐雨奋进路,砥砺前行铸辉煌。回望2018年,陕铁院在教学科研、人才培养、国际交流、服务社会等各方面都取得了可喜成绩,为陕铁院的发展谱写了新的篇章。学院党委宣传部组织了2018年度校园十大新闻评选活动,以回顾过去的方式引领铁院人以崭新而自信的姿态走进新的一年,鼓舞铁院人齐心协力、开拓进取,为学院“双一流”建设而努力奋斗。
现将“2018年度陕西铁路工程职业技术学院十大新闻(事件)”揭晓如下,期待全院师生在新的一年里,以习近平新时代中国特色社会主义思想为指导,不忘初心、牢记使命,奋发有为、奋勇拼搏,在新时代创造陕铁院更辉煌的明天!
一、学院领导班子连续四年获得“优秀” 追赶超越高职排名第二
8月23日,陕西省委组织部、省委高教工委对2017年度目标责任考核优秀等次的高校进行了通报表彰。学院连续第四年获评“优秀”等次。

学院连续第三年荣获“先进校级党委”称号,王晖书记(左一)上台领奖
6月27日,在全省高校庆祝建党97周年暨“七一”表彰大会上,学院连续第三年荣获“先进校级党委”称号。
8月21日,《陕西日报》第5版公布全省2018年上半年追赶超越考核排名情况,学院获省属高职院校追赶超越考核第二名。
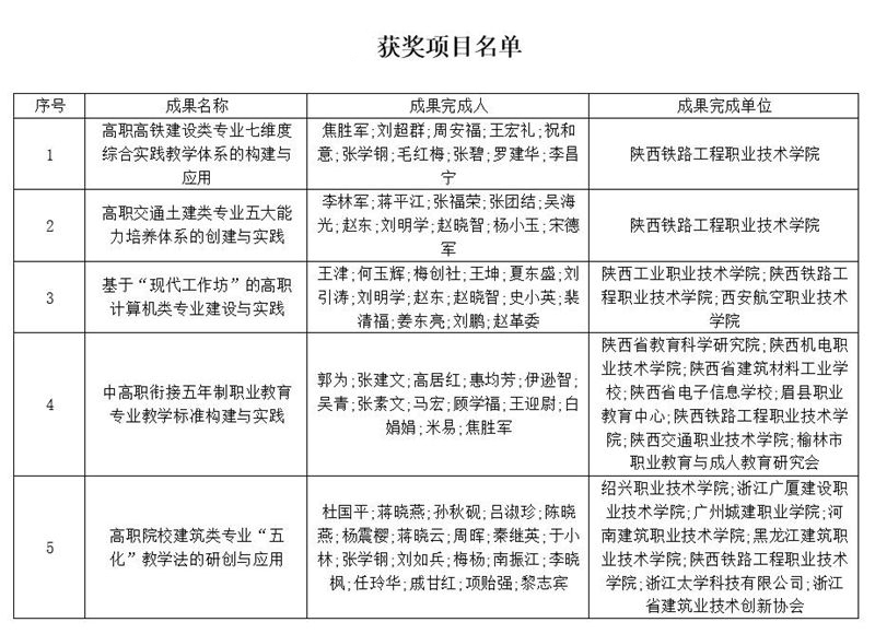
二、学院国家教学成果奖实现突破 名师示范引领佳绩频传

学院2018年国家级教学成果奖获奖项目
12月25日,教育部下发了《关于批准2018年国家级教学成果奖获奖项目的决定》(教师〔2018〕21号),主持项目2项,参与项目3项获得二等奖。

王晖书记、毛红梅教授荣获黄炎培职业教育奖
张福荣教授入选陕西省特支计划“教学名师”;毛红梅教授荣获黄炎培职业教育“杰出教师奖”;何文敏教授和李新萍教授荣获“陕西省教学名师”称号;史芳副教授荣获“陕西省师德先进个人”称号。李新萍教授入选全国高校思想政治理论课教师2017年度影响力人物。

杨云峰副书记被中华全国总工会授予“全国优秀工会工作者”称号
王晖书记荣获黄炎培职业教育“杰出校长奖”、第二届“全国机械行业职业教育卓越贡献人物”称号;杨云峰副书记被中华全国总工会授予“全国优秀工会工作者”称号。
在《三秦都市报》全媒体开展的“改革开放40年陕西教育百强榜”评选中,学院荣获“陕西教育发展特别贡献学校”称号,王津院长荣获“陕西教育改革创新带头人”称号。
蒋平江主编教材《桥梁施工技术》获陕西省普通高等学校优秀教材一等奖。
7月11日,陕西省教育厅公布了2018年高等职业院校信息化教学大赛获奖名单,学院教师5件作品获得一等奖。
8月29日,陕西省教育厅公布第三届高校教师微课教学比赛评选结果,郭俊娥老师的微课作品获得一等奖。
学院教师张金坡荣获2018年第二届全国机械行业职业院校微课大赛一等奖。
12月21日,学院申报项目荣获2018 年全省教科文卫体系统工会创新创优成果一等奖。
李昌锋、刘明学的案例,在中国职业技术教育学会德育工作委员会组织的优秀案例评选中荣获“一等奖”。
张玉鹏、王莹采写的新闻作品分获陕西高校新闻奖通讯类、消息类特等奖。
教师全年立项各类纵向课题120项,新增横向科研项目合同14项,横向与技术服务总额1286.28万元。BIM技术应用研究项目获国家级三等奖2项,省级一等奖3项。全年累计发表各类论文469篇,其中SCI收录10篇、EI收录2篇,CSCD收录21篇,取得国家知识产权局专利授权106项,其中发明专利5项。
三、学院接受教育部诊改复核 入选陕西省“双一流”建设单位

学院召开内部质量保证体系诊改复核反馈会
12月3-5日,我院为全国27所诊改试点院校,第二家接受教育部诊改委组织的诊改复核,9名专家进校通过听汇报、座谈会、个别访谈、查看资料及数据平台调用等进行全方位、深入复核。专家组对我院诊改工作给予充分肯定及高度评价。2月8日,陕西省教育厅公布了普通高校“一流学院”遴选结果,学院成功入选“一流学院”建设单位。
学院与中铁北京工程局、中铁十四局、中建六局、中铁一局等单位组建现代学徒制班8个,培养学生294人。
“铁道交通运营管理”专业教学资源库立项2018年陕西省职业教育专业教学资源库。
2个实训基地获批陕西省大学生校外创新创业教育实践基地建设项目。
四、学院跻身国际影响力50强 萨马拉交通学院获省部批准

陕西铁路工程职业技术学院萨马拉交通学院合作办学许可证编号批复
11月29日,陕西省教育厅印发《关于核定陕西铁路工程职业技术学院萨马拉交通学院合作办学许可证编号的批复》(陕教〔2018〕344号)文件,学院与俄罗斯萨马拉国立交通大学合作办学机构——陕铁院萨马拉交通学院正式获得教育部办学许可,从2019年起开始招生。
7月15日,2018中国高等职业教育质量年度报告发布,学院入选“高等职业院校国际影响力50强”。

陕铁院-肯尼亚铁路培训学院国际合作签约仪式及肯尼亚铁路培训学院实践教学基地揭牌仪式
9月12日,陕铁院-肯尼亚铁路培训学院国际合作签约仪式及肯尼亚铁路培训学院实践教学基地揭牌仪式在学院举行。10月10日,陕西电视台《陕西新闻联播》,以“强化高职教育国际合作为‘一带一路’建设提供技能人才”为题,头条报道我院国际办学取得的成绩。
学院14名教师赴肯尼亚培训当地铁路员工,支援肯尼亚铁路建设。44名学生分两批赴韩国釜山东亚大学、台湾朝阳科技大学进行交流学习,19名教师赴韩国、澳大利亚、新加坡进行研修培训。
五、学院成功举办全国“文化育人”高端论坛暨45周年华诞庆典盛会

学院举行第八届全国职业院校“文化育人”高端论坛暨陕铁院建校45周年庆典大会
11月6日,第八届全国职业院校“文化育人”高端论坛暨陕铁院建校45周年庆典大会在高新校区举办,来自全国107所职业院校(单位)的250余名领导与代表参加会议。省教育厅总会计师刘宝平出席活动并讲话,对学院45年办学成绩给予高度评价。

“文化育人”文艺晚会
活动期间,学院校庆宣传片《铁色长虹》、45周年宣传画册正式发布,陕西铁路建筑职业教育集团2018年理事会会议暨校友代表大会,“翰墨新时代”——第二届全国职业院校师生书画作品展,学院办学45周年成就展,富有陕西地域特色和铁路文化特色的校庆晚会相继举办,办会水平和晚会质量受到与会人员的高度称赞。
六、学院思政与文明校园建设工作亮点纷呈 “双百工程”成绩全省先进
学院2018年省级文明校园创建动态量化考核得分119分,居渭南市第一,被推荐参评“创建全国文明校园先进学校”。党委理论中心学习组被省委教育工委作为全省高校先进单位,推荐参评全省党委理论学习中心组“学习规范化建设成效显著单位”。
3月7日,李昌锋主持的“新时代”学生思政教育工作室,入选首批陕西普通高等学校辅导员工作室名单,高职唯一。
4月28日,张薇获陕西省第六届高校辅导员素质能力大赛一等奖。
7月11日,《中国教育报》头版以“‘大练兵’激活高校思政课堂”为题,报道我院思政教学成效。
7月13日,宋勇获“陕西省思政课教学标兵”称号。
姚天魁、李昌锋分别立项2018年省级辅导员工作精品项目、省级高校辅导员工作研究课题。
学院当选为“陕西高校心理素质教育研究会常务理事单位”;心理健康中心入选“陕西省高校第二批示范心理健康教育中心”。
学院新校区二期20-21#学生公寓已开工建设。

学院举行农产品进校园专场活动
学院深入实施“双百工程”,持续助力脱贫攻坚,建立产学研基地2个、大学生扶贫工作站2个,选派3名骨干教师专职挂职扶贫,举办乡村道路改扩建等技术扶贫培训30余次,开展“万名学子扶千村”暑期社会实践等志愿服务50余次,举行农产品进校园专场活动3次,与临渭区桥南镇签订总价值30万元的优质农产品采购框架协议,累计捐赠30余万元帮扶贫困地区改善学习生活条件。
10月,学院被省委高教工委、省教育厅联合授予2017年度“双百工程”先进单位称号。

学院举行2018-2019学年“一对一”结对帮扶仪式举行
12月11日,学院2018-2019学年“一对一”结对帮扶仪式举行。该活动已持续开展7年,累计帮扶2061人次,帮扶金额达103.93万元。成为了学院的一项民生工程、暖心工程和育人工程。
七、学院毕业生就业质量排名全省高职第一 “工匠精神在陕铁”活动举办


2018年陕西高校及专业毕业生就业质量指数评价报告截图
6月26日,西安交通大学中国西部高等教育评估中心首次公开发布《2018年陕西高校及专业毕业生就业质量指数评价报告》。学院在全省举办高职教育的58所院校中,是唯一一所就业质量评定等级为A+的院校,位居全省高职高专第一名。
学院2018届毕业生就业率达96.72%,其中87.52%在中国中铁、中国铁建、各铁路局等国有大中型企业就业。第三方数据机构麦可思公司调查公布,学院毕业生呈现“三高”良好态势,即薪资水平、工作与专业相关度、就业现状满意度高于全国水平。截至目前,2019届已有80.31%与企业签约。
2009届毕业生刘晓锋荣获中华全国铁路总工会2018年“火车头”奖章。2006届毕业生贺琪入选2018年陕西高校大学毕业生建功立业先进事迹报告团。

学院举行“工匠精神在陕铁”成果展示活动
10月26日,“工匠精神在陕铁”成果展示活动在学院举行。教育部离退休干部局党委书记、局长,教育部关工委副秘书长于虹出席并讲话,陕西省教育厅副巡视员孙建宁,陕西省教育系统关工委主任刘桂芳、常务副主任上官养志等参加活动。窦铁成、贺琪、张戈亮三位优秀校友重返母校参加活动,和在校学生共话工匠精神。
12月,学院入选教育部关工委职业院校联系院校。
八、学院文化成果入选教育部特色项目 两“中心”两“基地”落户学院

学院申报项目入选特色展示项目
4月11日,教育部办公厅公布第四届“礼敬中华优秀传统文化”系列活动示范项目和特色展示项目。学院申报的《传承华阴老腔技艺曲艺艺术点亮工匠魂——陕西铁路工程职业技术学院“曲艺艺术”扎根铁院纪实》成功入选特色展示项目,全国高职唯一。

学院举行工业文化研究中心揭牌仪式
教育部职业院校文化素质教育指导委员会与工业与信息化部工业文化发展中心“工业文化研究中心”“劳动教育研究中心”双双落户我院。
11月30日,教育部职业院校文化素质教育指导委员会公布了全国职业院校“非遗教育传承示范基地”和“传统技艺传承示范基地”名单,学院均位列其中。

学院原创的汉唐古典舞《蒹葭》
7月19日,在第二届海峡两岸大学生舞蹈大赛中,由我院团委杨旭老师原创的汉唐古典舞《蒹葭》荣获表演银奖、创作铜奖。同时,在第六届“陕西荷花奖”大赛中荣获群文组“荷花之星”(金奖)。
九、学院学生专业技能竞赛屡获大奖 文体竞赛获16项冠军
学生在2018年美国大学生数学建模竞赛中获国际二等奖2项,三等奖1项。在全国大学生数学建模竞赛中,获一等奖1项,二等奖2项。

学院参赛队在第二届全国大学生无人机测绘技能竞赛中获“特等奖”
7月20日,在第二届全国大学生无人机测绘技能竞赛中,学院参赛队荣获“特等奖”。
学生在2018年全国职业院校技能大赛高职组“轨道交通信号控制系统设计与应用”赛项中获团体二等奖;在“工程测量”赛项中获二等奖;在“英语口语(非专业组)”赛项中获三等奖。
学生在2018年全国大学生英语竞赛中获D类一等奖;在第九届全国高职高专英语写作大赛中获陕西赛区公共英语组一等奖。
学生在2018年陕西省“中国梦·爱国情·成才志”中华经典诵读活动中获得一等奖。

学生项目获第四届中国“互联网+”大学生创新创业大赛铜奖
在教育部举办的第四届中国“互联网+”大学生创新创业大赛中,学生项目获主赛道铜奖。这是学院第二次获此殊荣,也是目前我省职业院校取得的最好成绩。学院另获省赛金奖2项。
在2018年“挑战杯——彩虹人生”全国职业学校创新创效创业大赛中,学生作品获二等奖1项、三等奖1项。学院另获省赛金奖3项、银奖5项、铜奖4项。
12月9日,在第11届全国3D大赛年度总决赛中,学生作品获二等奖。

车绪武副书记(右一)上台领聘书
1月7日,在全国高职院校体育工作研讨会暨2017年年会上,学院当选为中国大学生体育协会职业教育学校体育工作委员会副主席单位;党委副书记车绪武被聘为副主席,体育教学部主任张骏被聘为副秘书长。
5月27日,在第八届CCBA中国高职院校篮球联赛(北赛区)男子组比赛中,学院男篮获得第十名好成绩。
6月6日,在陕西省大学生健美操艺术体操啦啦操及校园健身操舞锦标赛上,我院获中国风健身舞——响扇、有氧舞蹈自编健美操2项第一名。
7月21日,在第五届全国高职乒乓球锦标赛上,学院乒乓球队获得女团第五名,女单第五名。在2018年陕西省大学生乒乓球比赛中,学院荣获男子团体、女子团体、男子单打、混合双打4项冠军。
5月9日至13日,在2018年陕西省大学生羽毛球锦标赛中,学院获得混合团体赛冠军。
8月7日,在第六届中国大学生阳光体育羽毛球比赛中,学院获男子团体季军,左雨阳获男子单打亚军。
11月24日,在陕西省大学生武术锦标赛上,学院武术队参加了13个项目,共获得9项冠军。
十、学院被《央视新闻》6次报道 新媒体影响力居全国高职前列

《央视新闻》报道校友
2月,《央视新闻》报道校友邓雨蒙为旅客提供优质服务事迹及学生参加陕西青年志愿者服务春运“暖冬行动”消息;3月,《央视新闻》报道校友范继红舍小家为大家,扎根巴基斯坦基础设施建设感人故事,央视大型纪录片《大国重器》聚焦我院校友赵毅攻坚克难建高铁故事;8月,《央视新闻》报道学院响应国家“一带一路”倡议,选派专家团赴肯尼亚开展铁路技术培训消息,对参与全球首条特高压过江隧道贯通工作的我院2016届毕业生、中铁十四局盾构机机长孙长松进行采访报道。
2018年度,学院精神文明建设、教育教学改革、招生就业及校友建功立业事迹等被《光明日报》《中国教育报》《陕西日报》,陕西新闻联播,光明网、中青在线、中国教育新闻网、教育部官微及陕西省教育厅门户网等中省主流媒体宣传报道500余次,学院美誉度和影响力进一步提升。
6月7日,省委高教工委、陕西大学生在线举行2017年度工作表彰会,我院在全省高校工作考核中以排名第一等次,第8年荣获“优秀联络站”称号。
9月10日,学院当选为陕西省高校校报研究会常务理事单位。
11月23日,学院连续第六年荣获“全省教育系统信息工作先进集体”称号。11月,我院受邀入驻中国青年报手机客户端,全国高职仅有12家。思政工作案例作为优秀案例在全国职业院校宣传部长联席会议上展出。

学院第二年荣获“陕西教育新媒体矩阵建设奖”
12月14日,陕西省委教育工委和陕西省教育厅公布2018年度陕西教育新媒体运营优秀单位名单,学院第二年荣获“陕西教育新媒体矩阵建设奖”。2018年,学院官方微信卡通形象“铁小匠”正式发布,粉丝突破30000。全年发文132篇,阅读总量63万+,点赞总量1万+。15次进入全国职业院校微信公号影响力排行榜单前十强,新浪官方微博在省教育厅发布的全省高校新媒体榜单中,稳居陕西高职第一名。(党委宣传部)







